黑龙江模拟填报志愿院校代码查询入口为:黑龙江省招生考试院官网。查询可知,北京大学代码是1001、清华大学代码是1003、北京理工大学代码是1007。
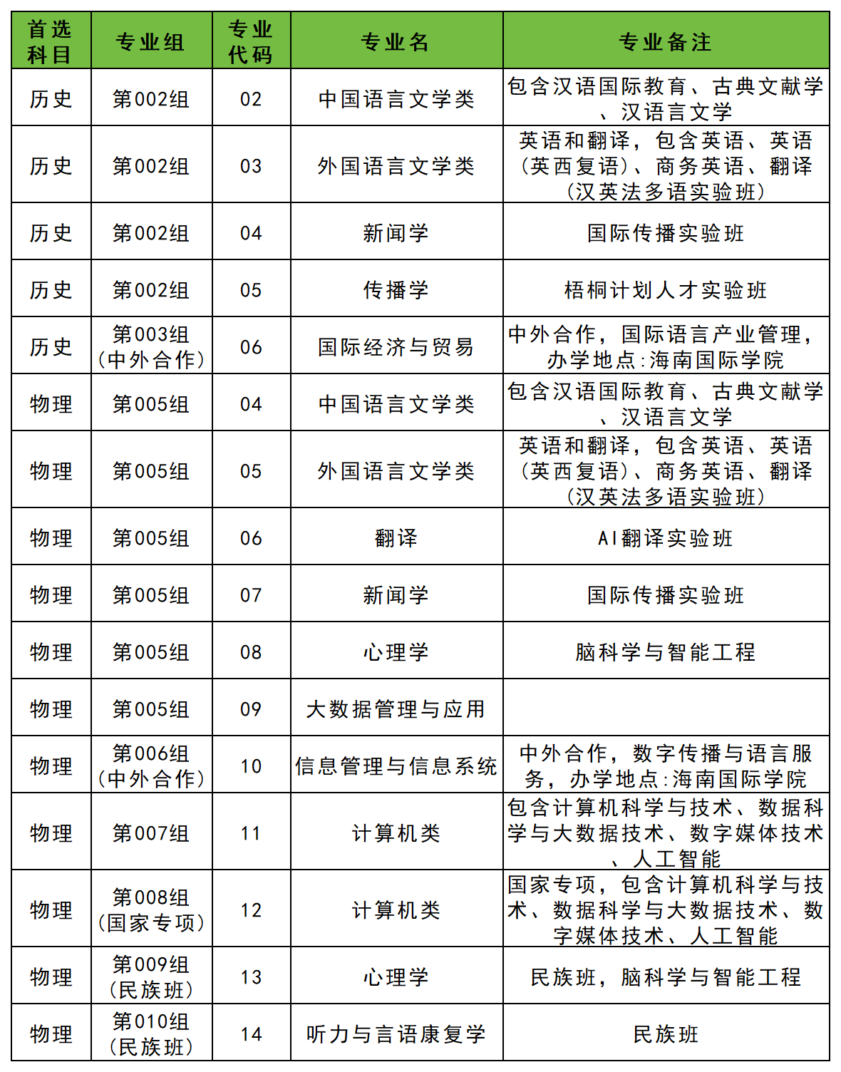
为降低志愿填报出错率,各校各专业(组)也拥有各自的代码,如北京语言大学第005组专业代码为:中国语言文学类04、翻译06、大数据管理与应用09等。

一、2026黑龙江模拟填报志愿代码查询方法
1、官方查询入口
黑龙江省招生考试院官网
网址:https://www.hljea.org.cn/
功能:提供全批次志愿填报服务,支持按院校、专业组、选科要求筛选代码,可收藏志愿或生成导入码。
黑龙江省招生考试信息港
网址:https://www.lzk.hl.cn/
功能:提供丰富的志愿填报指导信息和资源,包括各高校专业介绍、招生计划、录取分数线等,帮助考生更好地填报志愿。

2、查询步骤
(1)访问官网
进入黑龙江省招生考试院官网或黑龙江省招生考试信息港,在首页或相关栏目查找高考志愿填报相关信息,考生在系统登录页面凭账号(10位准考证号)、密码及验证码登录网上填报志愿系统。
(2)查找资料
下载或查看当年发布的招生计划、招生专业目录等资料,从中获取院校代码、专业代码等信息。
3、注意事项
志愿代码具有时效性,务必以2026年最新公布的招生计划为准;不同高校和专业组的代码设置规则有别,填报时要仔细核对相关招生信息和代码表,确保填写准确无误,避免因代码错误影响志愿填报和录取结果。
二、黑龙江模拟填报志愿院校代码
结合2025年黑龙江模拟志愿填报计划表,这里列举部分院校的学校代码信息,以供参考:
| 学校 代码 |
学校名 |
|---|---|
| 1001 | 北京大学 |
| 1002 | 北京大学医学部 |
| 1003 | 清华大学 |
| 1004 | 中国人民大学 |
| 1006 | 北京航空航天大学 |
| 1007 | 北京理工大学 |
| 1009 | 中国农业大学 |
| 1010 | 北京师范大学 |
| 1012 | 中央民族大学 |
| 1013 | 北京交通大学 |
| 1016 | 北京科技大学 |
| 1017 | 北京化工大学 |
| 1018 | 北京邮电大学 |
| 1020 | 北京林业大学 |
| 1021 | 北京中医药大学 |
| 1022 | 北京外国语大学 |
| 1023 | 中国传媒大学 |
| 1024 | 中央财经大学 |
| 1025 | 对外经济贸易大学 |
| 1026 | 北京体育大学 |
| 1028 | 中国政法大学 |
| 1029 | 华北电力大学 |
| 1031 | 中国石油大学(北京) |
| 1033 | 中国地质大学(北京) |
| 1035 | 首都师范大学 |
| 1039 | 中央美术学院 |
| 1040 | 中央戏剧学院 |
| 1043 | 北京语言大学 |
| 1046 | 中华女子学院 |
| 1047 | 中国劳动关系学院 |
| 1048 | 中国社会科学院大学 |
| 1053 | 北方工业大学 |
| 1057 | 首都经济贸易大学 |
| 1059 | 北京联合大学 |
| 1061 | 北京印刷学院 |
| 1065 | 北京第二外国语学院 |
| 1066 | 北京物资学院 |
| 1067 | 中国戏曲学院 |
| 1068 | 北京电影学院 |
| 1075 | 民政职业大学 |
| 1091 | 南开大学 |
| 1092 | 天津大学 |
| 1093 | 天津医科大学 |
| 1094 | 河北工业大学 |
| 1095 | 天津工业大学 |
| 1096 | 天津中医药大学 |
| 1097 | 中国民航大学 |
| 1099 | 天津科技大学 |
| 1100 | 天津理工大学 |
| 1101 | 天津师范大学 |
三、黑龙江模拟填报志愿专业代码
结合2025年黑龙江模拟志愿填报计划表,这里列举北京语言大学的专业代码信息,以供参考:

文章收集于网络,如有侵权请联系我们,我们会第一时间删除,文章中涉及广告内容请自行甄别!。发布者:马老师,转转请注明出处:https://www.niedai.com/4856.html